干细胞疗法
所谓的干细胞疗法,是能够将已经虚弱且每天都在减少的重要细胞活性化,并增生其
数量的细胞治疗方法。
当投入干细胞
·癌症
·中风
·心肌梗塞
·糖尿病
·高血压
·高血脂
·阿尔茨海默氏症
·骨质疏松症
·抗衰老(回春)
等疾病能够得到缓解的预期。施用干细胞在体内的循环中,当它找到一个受损组织,便会激活细胞本身来进行修复动作。
干细胞能够抓住由损伤部位发出的SDF-1讯号,往正确方向行进。一旦完成进行损伤部位的治疗,便会往下一个发出讯号的损伤部位前进。(打带跑现象)MSC:Messenchymal StemCell 间叶系干细胞。通过稳健的荷尔蒙平衡进一步刺激脑垂体,代谢周期会转为高代谢恢复。由于干细胞有能力自我复制增值,还能得到最好的抗衰老效果。
独特 3D 培养达到数百倍的培养速度

以往的2D(平面)培养方式,因细胞是横向扩增生长,有成长上限。(被限制)在三次元的空间内产生细胞与细胞之间的接触,彼此的刺激传达也是立体的。内部的细胞以扩散效果碰触培地或药剂
就算一开始取得的干细胞数量较少也能够在瞬间增生到所需的细胞数量
相较之下脂肪的干细胞含量比皮肤要多,但是不通过脂肪吸引(抽脂手术)采取,是没办法取得需要量的脂肪的。本院使用3D培养法能够在短时间内以胜过其他医院数百倍的技术来做增殖,就算一开始取得的干细胞数量较少也能够在瞬间增生到所需的细胞数量(3D培养远胜过其他培养技术)。
从皮肤采取细胞对您的负担也相对减少(疼痛与手术时间、恢复时间、疤痕等)、我们认为这是最先进与最好的技术。
培养自体干细胞
您也定有从诺贝尔医学奖得主山中教授授赏后的所谓“再生医学”领域有所耳闻、而再生医学乃是防止未病、恢复活力并再次成为一个健康的身体。
<培养自体干细胞>
干细胞分裂指自体细胞制作能力(Self-renewal)(自我复制能力)。干细胞具有分化成不同类型细胞的能力,并且被定义为能够无休止增殖的细胞。
本院的细胞培养中心采用了与生体环境相近的3D培养(最新技术)让自体干细胞能在5~10日中快速培养成功,并将培养扩增的自体干细胞注入回体内。此方法的优点在于无排斥反应。若有需要也能够为您做长期冷冻保存。您可以根据自己的需求随时接受干细胞注射治疗。
安全性・保管方法
本院始终坚持不使用任何动物性或动物成分培地。

我们在专门的检查机关进行细菌检查及病毒检测,确保安全性。并用 CD34 计量仪来测定干细胞的细胞数量。

我们使用零下 196℃的液态氨专用容器来做保管动作。此举将能够有效地进行半永久的保管,此保存方法也被证明能够使用 20 年。

本院的脐带血干细胞、摄取基准、保存管理基准、卫生管理基准、品质管理基准,并有医师的常时调整、外部检查机关的病毒检测等双重防护所确保的安全干细胞。也请您务必注意上述事项未达标准的干细胞治疗机关。。


关于细胞数的计算我们使用细胞计算仪flow cytometry 来掌握与计量为您培养的细胞数量。

干细胞移植点滴的实际情况(约需 30 分钟至 1 小时)。
慢性疲劳症候群(重大手术过后,如:癌症)
经年累月身体的消耗会造成细胞的损伤,需要非常多数量的干细胞。若不经由外在投与干细胞,自然回复通常需要 10 年的时间。若是消耗量大(根据癌症种类、癌症的分期,术后抗癌药的用量或化疗的程度等等做总和判断)我们建议做脐帯血干细胞的10亿个细胞量。若没有这么大量的消耗,自体干细胞10 亿个量也是个不错的选择。

您也定有从诺贝尔医学奖得主山中教授授赏后的所谓“再生医学”领域有所耳闻、而再生医学乃是防止未病、恢复活力并再次成为一个健康的身体。
在(脐带血培养)干细胞治疗,将能激活体内的日渐微弱的重要细胞并达到增生效果。
抗老化目的
抗老化目的效果
根据干细胞的归航效果、受到损伤的细胞会释放称为SDF-1的SOS警报讯号、检测到损伤细胞的干细胞便会前往进行修补。也就是说这是「只在身体的受损或虚弱处进行重点作用的治疗」。而健康状态方面没有特別问题的成人,干细胞将会对未形成症状的未病部分进行组织修复。而没有感到任何不适的情况也会容易在脑部进行作用,能够感到头脑与思考的清晰。
有什么样的效果呢?最强的健康法
如下图所示,婴儿时期干细胞含量丰富并且慢慢成长为体细胞。成人后干细胞数量随年龄减少,慢慢无法应付身体新陈代谢量所需的体细胞。所以补充自体(自己培养)干细胞的话,就能够止住细胞骤减的齿轮。
重返青春
对于想要重返青春容貌的您,往颜面注射是最适合的
想要确保脸部肌肤年轻最基础的就是保养真皮层,真皮层陈旧时会有皱纹、下垂等现象。而真皮层的主要成分便是「纤维芽细胞」和其基础「间叶系干细胞」。而借由注入干细胞能够制作胶原蛋白、弹性蛋白、玻尿酸等真皮的主要组成。已经老化的受损真皮经由干细胞或是纤维芽细胞的归航效果(往受损组织的集中的效果)会制造出胶原蛋白,对损伤的皮肤进行全面的修复。
注入干细胞的相貌変化

糖尿病(Ⅱ型、Ⅰ型)
什么是糖尿病
所谓的糖尿病是指血液中葡萄糖(Glucose)浓度(也就是血糖値)持续呈现过高状态(高血糖状态)。若是不做任何处置,会引发各脏器的并发症,十分危险。
血糖値在人体内能借由胰岛素与贺尔蒙的作用保持在正常范围之内。此血糖的调节系统无法正常运行,持续呈现高血糖状态就称为糖尿病。
就算血糖值很高,一开始也不会感到有什么症状或大碍。但是若持续保持这样的状态,会出现口渴、疲劳感、多尿・频尿等症状,接下来便会影响全身的神经与血管,造成损伤,对体内的各脏器造成不好的影响或其他并发病症。
糖尿病的诊断
糖尿病的判断是由体内血糖値与HbA1c 数値,综合其他既存的症状来做诊断。
下列(1)至(4)项若符合其中一项便能判断为糖尿病。
(1) 腹时体内测定的血糖値(空腹血糖値)高于 126mg/dL
(2) 葡萄糖摄取2小时后测定血糖値(葡萄糖负荷测验 2 小时数値)高于200mg/dL
(3) 与摄食与否无关,随时血糖値高于200mg/dL
(4) HbA1c(NGSP)呈现 6.5%以上[HbA1c(JDS)呈现 6.1%以上]
干细胞治疗糖尿病
我们判断糖尿病适用脐带10 亿个细胞数。HbA1c 等检查数值与其他症状综合评鉴后能
够判断第二次的投与量。最少需要 2 到 3 次的投与来做整个疗程。
治疗成果报告的论文
Hu J, Yu X, Wang Z, et al. Long term effects of the implantation of Wharton's jelly-derived mesenchymal stem cells from the umbilical cord for newly-onset type 1 diabetes mellitus. Endocr J.60(3):347-357, 2013.
男士生理机能(勃起等)
能够有效恢复男士生理机能的干细胞
根据海外的泌尿器科医师研究,有见到几例直接往海绵体注射干细胞的案例,但是本院所进行的点滴投与治疗也能期待相当的效果性。 点滴投与的干细胞会在全身循环作用,到达阴部的细胞数量会有所下降,建议注射 10 亿细胞量的干细胞。有糖尿病的患者多少会影响男士生理机能,若是糖尿病患者也能期待相当了回复效果。
女性不孕症(卵巢的活化)
随着卵巢机能低下造成的不孕症
本院进行的干细胞治疗并非直接对卵巢进行注射,而是从静脉投与。只要细胞数量够多就算是静脉注射也能够到达卵巢。具体来说只要比直接卵巣投与的数量多出10倍以上的干细胞数量就没有问题。经由静脉的注射(=点滴投与)。我相信自体培养干细胞 10亿细胞数的话与直接卵巣投与有相同的效果,或是相较之下较少量数量的话,只要治疗次数够多也能够有良好的显著效果。
干细胞能够抓住由损伤部位发出的 SDF-1 讯号,往正确方向行进。一旦完成进行损伤部位的治疗,便会往下一个发出讯号的损伤部位前进。(打带跑现象)MSC: Messenchymal StemCell 间叶系干细胞
生发治疗
<世界最先端医疗科技>毛囊干细胞的生发治疗
配合毛囊干细胞从毛乳头细胞「毛囊原基」、原本不长毛的地方也能够生出毛发的世界最先端毛髪再生治疗。

细胞培养的样子(显微镜照片)
毛囊干细胞注入的生发治疗 实际案例
诊疗的流程(毛囊干细胞)

初诊:听取您介意的部位说明与平时生活环境以及头皮健康程度诊断

细胞采取:进行采集您的血液与皮肤细胞(头皮后约 3mm 大小的皮肤)。所需时间大约 10 分钟。

抽血:送检确认有无感染病症等

干细胞细胞培养:在细胞研究室进行干细胞的培养(所需时间一个月)
照片为毛母细胞和毛囊上皮细胞成为一体的毛囊原基(透明液体状)

之后、干细胞注入:直接注入您指定介意的薄毛(或秃头)部分,使用能够浸透表皮的装置来投与。约需 10 分钟
膝关节症
对变形性关节病的干细胞关节内投与治疗
变形性膝关节症
作为原因有一下两种:膝关节软骨损伤和在软骨和软骨之间有着缓冲作用的半月板损伤。最主要的原因是因为年龄增长老化或是过度激烈的运动所造成的外部因素。变形性膝关节症的大多数同时伴有软骨损伤和半月板损伤。

使用干细胞再生磨损,损伤的关节软骨
干细胞能够抑制关节内的发炎、促进软骨的修复,使关节内构造能够再生,减轻因为关节老化等带来的疼痛与不便。韧带与肌肉也能得到一定程度的修复作用,在国外是明星及国家级的运动员们会接受的治疗法。
作为原因有一下两种:膝关节软骨损伤和在软骨和软骨之间有着缓冲作用的半月板损伤。
最主要的原因是因为年龄增长老化或是过度激烈的运动所造成的外部因素。变形性膝关节症的大多数同时伴有软骨损伤和半月板损伤。
膝关节痛的常规治疗大多数是以透明质酸注射和肌肉锻炼为主。这些从根本上解决不了损伤部位,只是治标不治本。 膝关节的再生治疗是培养自身的干细胞(治疗的流程参照如下)把它和透明质酸一样注入膝关节内。在海外以注入 1 亿个数的治疗例较多,不过在本院根据软骨损伤的程度可以提高到注射10 亿个数。
可能被治愈的疾病
干细胞的上清液涂在皮肤上也有效果
干细胞拥有能够抑制胸腺体异常的可能性作用,对气喘・异位性过敏病症等疾病也有一定的治疗效果。 特別是针对因过剩反应引起的发炎如异位性皮肤炎,透过正常的组织浸透抑制发炎,稳定血管血压而得到恢复痊愈的案例也大有人在。
又为了皮肤的修复与正常的组织作用,有将干细胞的培养上清液直接涂佈的治疗方法。干细胞的培养上清液除了能够浸透组织改善皮肤状况之外也有营养补给的效果。 实际上涂布干细胞的培养上清液而得到缓解的皮肤有多数症例,也被使用时美容目的。 细胞增值效果优良的干细胞培养上清液能够有效治疗或缓解因为过敏反应而引起的各种皮肤症状,有效修复及改善病情。
诊疗的流程(自己干细胞)
![]() |
担任您的移植治疗量身客服员。 请告知我们治疗的希望日期、自身症状(为使我们确实掌握客人状况,若能附上健康检查报告及治疗过程等文件为佳)。 |
![]() |
出国来到日本,旅游事宜还请客人自行办理,我们会提供必要的协助。 |
![]() |
初诊:听取您介意的病情说明与理想的健康状况,医生进行面谈,移植治疗前做完整会诊。 |
![]() |
细胞采取:进行采集您的血液与皮肤细胞(耳后约 5mm 大小的皮肤)。所需时间大约 10 分钟 |
![]() |
干细胞细胞培养:在细胞研究室进行干细胞的培养(普通所需时间7 天~30 天,急用 3 天) |
![]() |
干细胞注入:直接注入到在意的部位或借由肌肉注射投与至全身。所需时间约30分钟左右 |
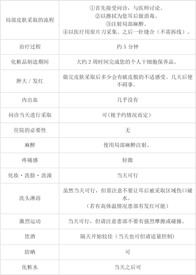
自体干细胞保养品
所 谓 的干细胞是能够替换陈旧细胞,有从新补充以失去的细胞的功能, 拥有优秀能力的细胞。
随着岁月增长肌肤失去了像宝宝皮肤般的光辉与弹性,但宝宝细胞其实还是存在的。那就是干细胞。干细胞能够新生皮肤使人达到年轻容光焕发的效果。
我们将提取培养您本身自有的宝宝 细 胞(干 细 胞), 定制打造您专属的个人保养品 。
您一定有正在使用各式各样的基础化妆品(保养品)。而这些基础化妆品的目的正是让您的肌肤保持健康美丽。若没有先天性皮肤疾病等烦恼,大部份就像婴儿肌肤一般有著弹性与干净光泽吧。也就是说皮肤细胞本身其实是非常健康美丽的。但随着岁月流失,从外部受到的伤害(紫外线与空气环境各种),使得皮肤老化疲乏。
自我修复 < 外部有害环境
我们的身体能够以自我机能来修复皮肤受到的损伤使其再生与恢复,来抵御外部环境。
但是肌肤依然每分每妙都在老去。从耳后采取您的小片皮肤(直径 约 2m mm 程度)、 将皮肤细胞送至细胞培养加工中心做干细胞培养增殖,作为基础化妆品使用 。
本院(医疗设施)是医疗环境完备,卫生管理体制完善,并做为再生医疗机关被认可的安全医院。而本院院长松冈更是参与修得了干细胞医疗相关的研修学习项目。也定期接受外部的细胞培养中心与相关机关意见建议与调整,时常保持最新有效的培养技术与方法。
本院诊所同时包含细胞培养加工室,以最高规格的环境控制管理培养增殖您个人的干细胞。
培养过程中一律没有使用动物性血清与其他 生物性物质,您最担忧的安全问题当然也是确保无虞。本院CPC 因向来不使用血清培养池,也因此没有任何动物性血清会带来的风险,同时为了实现您的个人安全,以更安心、无忧、高品质的方式与管理规格来实现此干细胞培养过程。
使用前后

详细信息

表参道细胞培养研究实验室设备
细胞调整设施(CPC)
细胞培养是在严格的控制与卫生管理下进行的。Laminar flow cabinet内由ISO等级5(等级100)的清净空气持续共给来保持内部的清洁。细胞的增值与管理是由细胞调制设施(CPC)以高标准将微粒子数减少,制造出没有细菌的无菌室状态,因为全部过程必须在完全无菌的情况下进行。另外为了确保高度的安全性,细胞入库时一定会经过完整程序的病毒与感染检查。并且为了防止检体的混淆与保存本院进行个别条码的监控与管理。

本院取得国家厚生劳动省的特许认可(特定细胞加工设施、再生医疗等提供计划)
在日本国内,再生医疗与实施设备是要受到根据医疗再生法的严格审查。本院的间叶系干细胞的抗衰老治疗皆获得国家政府的安全认可。
・再生医疗实施设施的认定
・再生医疗等提供计划(间叶系干细胞的静脉投与)
・再生医疗等提供计划(间叶系干细胞的皮下投与)
・再生医疗等提供计划(间叶系干细胞的外用投与)
・再生医疗等提供计划(毛囊干细胞头皮下注射)